
近日
中國石油和化學工業聯合會公布
化工新材料年度創新產品評價結果
斯爾邦石化自主研發的光伏級EVA樹脂
憑借國際先進的創新技術水平
以及對新能源產業的強勁助力
成功入選年度名單!

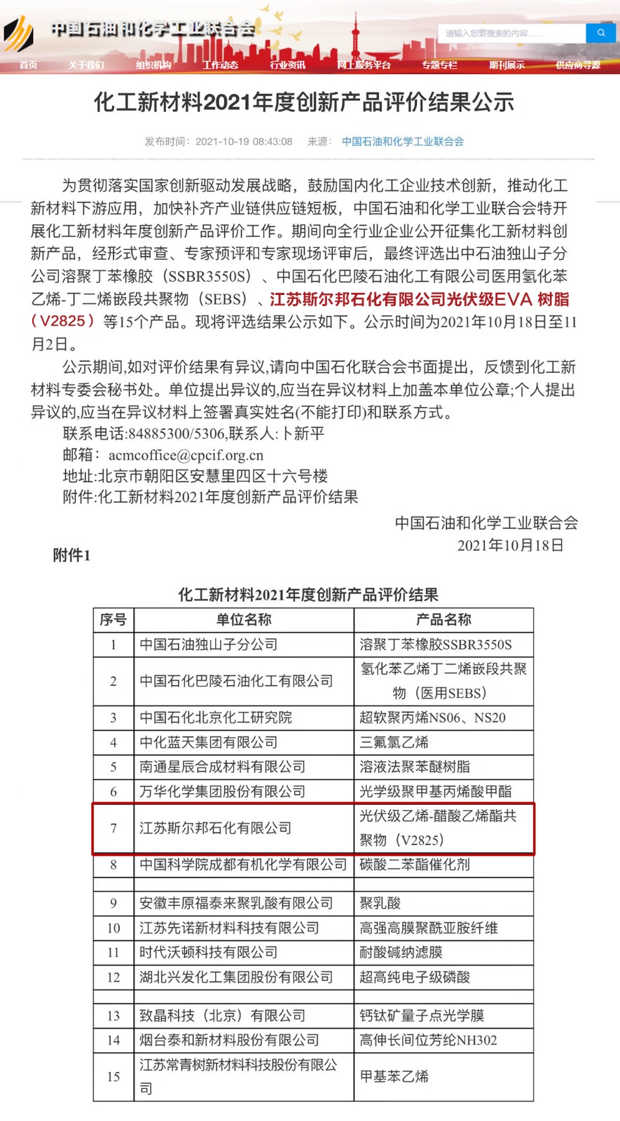
▲石化聯合會公示頁面
本次入選產品重點突出產業鏈補短板和產品高端化,為國內首次創新突破,具有較高的創新性和重要的市場意義。經形式審查、專家預評和專家現場評審后,最終評選出中江蘇斯爾邦石化有限公司光伏級EVA 樹脂(V2825)等15個產品。

光伏級EVA 樹脂是一種乙烯—醋酸乙烯酯共聚物經過加工后而成的新材料,主要用于生產光伏膠膜,是光伏組件不可或缺的封裝材料,具有高透光率、抗紫外線性、抗濕熱黃變性等特點,并能直接決定光伏組件的產品質量和使用壽命。在國家“雙碳”背景下光伏EVA樹脂需求量持續高增長,預計未來3年的年均復合增長率達到28%。

目前,我國具備光伏級EVA 樹脂量產能力的企業屈指可數,進口依賴度高達70%。國外壟斷導致國內廠家承受高額原料成本高的同時,在發貨周期等方面也處處受制于人。盛虹集團以國家戰略和市場需求為出發點,聚焦新能源、新材料等國家戰略性新興產業,突破核心技術,將自主研發光伏級EVA 樹脂解決我國光伏產業“卡脖子”技術,作為企業向新能源、新材料戰略轉型的突破口。

盛虹集團旗下斯爾邦石化通過專項技術攻關,自主研發的EVA光伏料產品在晶點、熔指等關鍵指標改進上實現了重大突破,通過了中國石油和化學工業聯合會科技成果鑒定,技術水平達到國際先進水平,整體性能、質量已經可以替代進口產品,有力打破了國外壟斷,極大緩解了下游市場需求。
目前斯爾邦石化EVA年產能達30萬噸。占國內總產能的31%,其中光伏級EVA產能超過20萬噸,占全球光伏級EVA產量28.6%。作為盛虹打造世界級新能源新材料產業集群的重要組成部分,公司正在規劃將EVA產能擴建至100萬噸/年,進一步替代進口,提升自給率,為國家清潔能源轉型提供穩定保障。

當前,盛虹集團正依托科技創新,聚焦國際產業格局前沿,超前規劃、高標準布局,做大做強全產業鏈,奮力建設具有“強大基礎原材料保障能力,世界領先的科研與創新能力,世界一流的新能源新材料供應能力”的高新技術產業集團,打造貫穿創新鏈、產業鏈的新型生態系統,為國家產業“強鏈”“補鏈”“延鏈”貢獻盛虹力量。